Перейти к публикации
RIDDICK

Рендерим автомобиль. Подходы к созданию студии. Стиль.

Рекомендованные сообщения

Рендерим автомобиль. Подходы к созданию студии. Стиль.

 

01.jpg

 

Урок рассчитан на наличие программы 3D’s Max, vray, photoshop

 

 

Всем добрый день. По многочисленным просьбам пользователей данного, и не только, ресурса, все-таки решил написать урок по студийной визуализации автомобилей, а именно – по подходам к созданию студий в зависимости от цели и требуемого стиля. Этот урок несет более теоретический характер, что и является его главным преимуществом. Я попытаюсь обрисовать несколько подходов к визуализации вашего автомобиля, с учетом заложенного стиля и задачи.

 

В просторах интернета витает чрезвычайно много отличных уроков по моделированию автомобилей, их шейдингу, рендеру и т.д. Что же касается создания самих студий, то зачастую автор показывает конкретный случай, говорит, что и как он сделал сам, после чего мы долго сидим, пытаемся повторить и тихо ругаемся, понимая, что ничего хорошего из этого не выходит. Все это происходит потому, что для каждого отдельного случая необходимо настраивать студию индивидуально, но зачастую мы видим шаблон и, не очень хорошо представляя конечный результат, пытаемся повторить «под кальку» и получаем совсем не то, что хотели увидеть изначально. На самом деле это ошибка многих людей, и не только в 3D-графике. Первое, что необходимо понять: готовой схемы по созданию шедевров нигде нет, кнопки «сделать круто» тоже пока еще не изобрели, но есть алгоритм, который может помочь в реализации задуманного. Итак, что же это такое? Давайте для начала уясним несколько моментов, без которых любая визуализация будет либо сырой, либо никого не впечатлит.

 

 

1. Характер подачи

Необходимо установить четкую задачу по вашему автомобилю.

Тут я советую обратить внимание на форму машины, понять, что вы хотите в ней подчеркнуть, какие места выделить, т.д. То есть, мы формируем заблаговременно характер нашей подачи. Например, мы хотим показать агрессивность автомобиля, делаем резкие блики, «хищный» ракурс, или наоборот – хотим, чтобы наш автомобиль олицетворял спокойствие и умеренность. Это все позже поможет нам в подгонке освещения и в финальной подаче.

 

2. Стиль подачи

Тут необходимо понять, в каком стиле мы желаем показать задуманное. Будет ли это фотореализм, или полностью нереальный, на грани пин-апа рендер? На самом деле оттенков и тонкостей в подборе стиля настолько много и они так индивидуальны, что разумно будет посоветовать: не бойтесь фантазировать.

 

Стиль также сильно влияет на создание студии и работу со светом. Понимание изначально того, что вы хотите увидеть в конце, значительно упростит работу и сделает процесс настройки света менее отвлеченным. Многие опускают вышеперечисленные моменты, но тем самым усложняют себе жизнь.

 

Итак, вы определились с задачей и готовы воплотить идею в жизнь.

Начнем с того, что дадим машине набор тестовых материалов. Я советую смело назначить всей машине Multi\Sub-object и использовать самые простые настройки для тестов. Ниже приведены примеры самых основных материалов на базе VRayMtl. Позже можно будет сделать многослойный шейдер на базе Shellac, vrayBlendMtl, VrayCarpaintMtl. О сложных материалах краски поговорим ближе к окончанию.

 

02.jpg

 

Все остальное делаем по тому же принципу, с помощью VrayMtl – для тестов это именно то, что нам нужно. Когда материалы назначены, мы готовы к созданию студии.

 

Типы студий

 

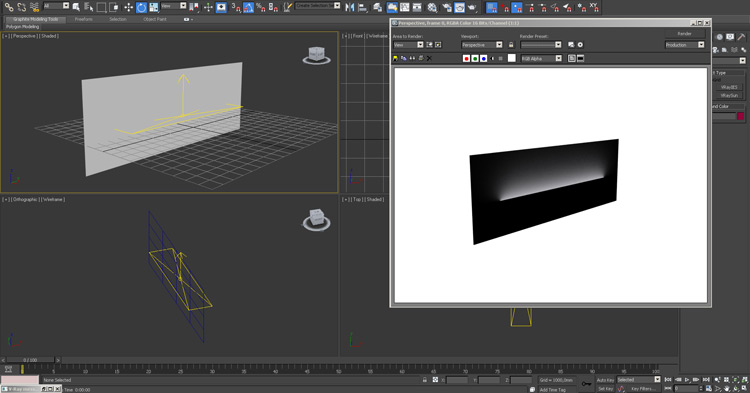
1. Студия на базе VrayLight Dome (симуляция освещения).

 

Это самая простая техника. Тут мы просто симулируем освещение через текстуру gradient ramp, которую загружаем в слот texture источника света типа VrayLight Dome. Самый лучший вариант – это найти красивую hdri и сделать ей сильный блюр – таким образом, вы достигните похожего эффекта. Тут важно только найти правильную карту, с четкой линией горизонта, чтобы при блюре она превращалась в красивый градиент, симулирующий тона небесного купола и имела не совсем черный оттенок пола. Под автомобилем создаем plane и накладываем на него Matte/Shadow (при желании потом можно будет настроить красивый пол из многоуровневого шейдера).

 

03.jpg

 

Это действительно самый простой метод: он дает очень плавный переход в освещении, но нуждается в создании масок и вытягивании контраста отдельных элементов, так как задаем освещение мы централизовано.

У нас выходит утрированным окружение, т.е. присутствует якобы дневное освещение, но нет четких отражений и все похоже на студийное фото, без резких бликов, с красивым переходом оттенков одного в другой. Это позволяет задать отличный стиль картинке и создать симуляцию реалистичного освещения. Зачастую лучше не искать hdri, а сразу настроить gradient ramp с соответствующими требуемому настроению настройками. К тому же gradient ramp позволит контролировать размытость линии горизонта, ее высоту, насыщать недостающими тонами нашу заливку.

 

 

Вот такого результата можно достичь с помощью вышеописанного метода.

 

04.jpg

 

2. Цилиндрическая студия. Рендер в стиле Pin-Up.

 

Сразу оговорюсь, что это самая сложная по созданию студия. Она имеет закрытый тип и каждый относительно мощный источник света, созданный внутри студии, отраженным светом влияет сразу на всю студию. Но, не смотря на сложность настройки, именно такой тип студии лучше всего подходит для создания «не реалистичного» рендера в стиле Pin-Up. Тут мы можем сделать очень плавное освещение, которое будет огибать формы нашего автомобиля, в нужных моментах придавая остроты, или плавности. Также эффект «карамельности» удобнее всего создавать именно в цилиндрической студии.

 

Итак, студия выглядит вот так:

 

05.jpg

 

Создаем цилиндр, делаем фаски внизу и сверху. Лучше его сразу сделать полностью закрытым. Снизу в фаске нужно сделать больше полигонов и сам изгиб должен быть ровнее. Потом выбираем для нашего цилиндра Turbosmooth и ставим 2 итерации.

 

Чтобы избежать проблем с камерой – работаем в режиме wireframe, а для нашей студии отключаем видимость для камер. Правый щелчок мыши по объекту, выбираем Object properties:

 

06.jpg

 

Теперь отражения будут видны только на нашей машине. Для того чтобы не приходилось отключать видимость самой студии, но посмотреть как от нее отражается свет, можно схитрить: разрезать ее на две части и оставить одну из частей видимой. Резать можно как угодно, но лучше это сделать так, чтобы нам было визуально удобно. Также есть смысл сделать прозрачную половинку слегка видимой, задать ей visibility 0,4, чтобы в полноте охватить работу каждого источника света. Потом мы все равно выключим нашу студию и будем работать только с моделью. Если ваша камера будет находиться вне студии, как в моем случае – это не беда. Просто потом, при финальном рендере, нужно будет сделать невидимой лицевую (к камере) часть студии.

 

07.jpg

 

Материал наносим на объект самый обычный, меняем только цвет. Повышение отражаемости студии будет сильно влиять на картинку. Все зависит от первоначальной задумки, поэтому тут может быть много вариантов и мне только остается посоветовать: не бойтесь экспериментов – тут они уместны.

Теперь попробуем создать источник света в нашей студии. Вы сразу увидите, как сильно начинает работать отраженный свет, если подкрутить multiplier. Indirect illumination пока не трогаем.

 

08.jpg

 

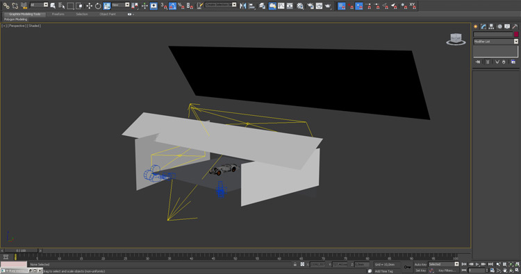
Загрузив модель, мы сразу попадем под искушение начать хаотично набрасывать свет, но это изначально неверно. Я советую всегда выбрать стартовую точку – тот источник света, который сделает первую линию нашего автомобиля. В данной студии я предпочитаю использовать отраженный свет и только, кроме заливки (по diffuse) и бликов (specular). Поэтому тут зачастую лучше всего подходит VrayLight типа Plane.

 

Сначала пробуем выставить один источник света так, чтобы он подчеркивал форму, и освещал сам автомобиль. Тут, повторюсь, многое зависит от выбранного стиля и от самой модели автомобиля.

 

09.jpg

 

В данном случае виден пересвет, поэтому яркость источника света необходимо сразу отрегулировать. Для того, чтобы лучше понимать, как свет распространяется по студии – просто не выключайте видимость задней половины студии (лично мне удобнее работать только с моделью, поэтому я обычно прячу все).

 

10.jpg

 

11.jpg

 

Невзрачно. Но этоне страшно – мы уже прочувствовали влияние этого источника света и поняли, какую роль он играет в нашей студии. Необходимо добавить еще несколько источников света. Их расположение для данного автомобиля видно ниже.

 

12.jpg

 

Тут присутствуют источники типа spotlight и omni для заливки и бликов. Хотя отключать влияние источников света на disffuse, specular или reflection без необходимости не стоит.

 

13.jpg

 

Картинка стала намного светлее, но ни сочности, ни чего-то выразительного на ней нет. Но на данном этапе это и не важно. Сейчас главное – понять, какие моменты у нас остались без внимания, что съела тень, или где у нас пересвет.

 

После зрительной и аналитической работы мы можем уже вполне конкретно понять, где не хватает дополнительной заливки, где нужно добавить цвета – синего, а может быть – желтого, а где пустить блик.

 

14.jpg

 

Когда мы увидим, что форма заиграла, то можем смело попробовать добавить чуть-чуть косметики и подыграть лайт-боксами или плейнами с заливкой типа gradient ramp. О последнем я расскажу чуть дальше.

 

15.jpg

 

Когда мы чувствуем, что свет ложится хорошо и нас это устраивает – делаем unhide всей модели и продолжаем тесты уже со всеми деталями. Материалы желательно наносить на все изначально тестовые, а потом уже делать финальные – это значительно ускорит работу с пробами.

 

Ну, и после непродолжительной возни с дополнительным светом, цветом, подгонкой излучающих GI полигонов и небольшой работы в посте мы получаем готовую картинку.

 

16.jpg

 

3. Комбинированная студия.

 

Теперь давайте перейдем к последнему типу студии, о которых идет речь в данном уроке – к комбинированной. Это студия, которая лучше всего подходит для создания фотореалистичного рендера и является самой легко настраиваемой и гибкой в плане подгонки источников света.

Я ее использовал для создания света своему Мерседесу, подчеркивая его линию отраженным светом от расположенных над ним сверху плейнов. Это очень похоже на настоящую фото-студию.

 

17.jpg

 

Смысл тут такой же, как и в предыдущей, за исключением того, что контроль над источником света у нас в данном случае выше – наше пространство не закрыто и при необходимости мы можем даже добавить hdri или gradient ramp на источник света типа dome light.

 

Пол желательно сразу сделать отражающим, чтобы он лучше отражал свет.

 

18.jpg

 

С помощью таких плейнов, мы можем делать любую подсветку, регулируя зазоры между ними, пуская свет сверху или снизу. При необходимости можно оттенить сверху чисто черным плейном. Это намного удобнее, чем работать с градиентами и самосветящимися материалами, и что самое важное – намного нагляднее.

Вообще, я советую при возможности включить Vray RT, сделать ActiveShade с окна перспективы и чаще крутить студию, чтобы лучше понимать работу света. Рендер в реальном времени – это как раз то, что способствует наглядности и помогает хорошо понять принцип работы света в сцене.

 

19.jpg

 

Любой источник света нужно тщательно настраивать и внимательно смотреть, как он работает в отражениях. Для каждой машины этот процесс сугубо индивидуален и зависит от многих факторов, включая те, о которых мы вспоминали выше.

 

20.jpg

 

Процесс подгонки света похож на тот, что был в предыдущей студии, за исключением того, что теперь мы можем использовать hdri для дополнительной игры света и мелких бликов. Это вовсе необязательно, но если у вас есть предварительно запеченные студийные карты hdri, то их смело можно использовать для ускорения рендера и упрощения создания света.

 

21.jpg

 

Красивые плавные линии сбоку можно сделать так:

 

22.jpg

 

Еще есть способ самосветящихся материалов:

 

23.jpg

 

При необходимости также можно добавить Opacity и сделать плейном нужный нам блик. Но я советую всегда по возможности работать светом.

 

24.jpg

 

Материалы

 

Материалы краски автомобиля – это обычно самый первый вопрос, который мы решаем, после подгонки света. Существует очень много способов создать красивый материал, но самый лучший зачастую оказывается самый простой материал. Этим я хочу сказать, что использованный нами в тестах материал краски вполне может дать хороший результат в грамотно настроенной студии. Ошибочно считать, что от материала зависит все, но также неправильно и совсем про него забывать.

Vray, конечно о нас позаботился и подкинул красивый материал Vraypaint, значительно упростивший нам жизнь. Но зачастую для достижения определенного эффекта просто необходимо создать свой материал, который будет работать так, как хотим мы.

Я привожу примеры на черной краске, так как она самая универсальная. При цветных красках может быть очень много тонкостей, зависимых от цветосочетаний и прочих настроек. Я показываю только механизм, который мне часто помогает, а все остальное уже зависит от задачи.

Итак, есть три основных подхода к созданию материала. Первый из них – это обычный VrayMtl, который мы использовали для теста. Добавив ему на отражение и цвет пару карт, мы сможем получить отличный материал краски. Например, для своего Opel Kapitan я использовал именно такой – самый простой материал.

Но нужно учитывать, что в силу своей простоты это будет не достаточно правильный материал и по возможности за основу лучше брать Shellac или Blend.

Настоящая автомобильная краска состоит из нескольких слоев, и поэтому для создания правильного эффекта необходимо все эти слои просчитать.

 

1. Shellac

 

25.jpg

 

2. Blend

 

26.jpg

 

С помощью такого подхода возможно создать достаточно достоверную краску. Дальше все зависит только от знаний и фантазии.

По остальным материалам принцип тот же. Но поскольку цвет краски всегда имеет большую сложность, я его прорабатываю лучше остальных и уделяю ему значительно больше внимания.

Остальные материалы я расписывать не буду, впрочем, и про материал краски уже говорили много – тут больше дело поиска и вкуса, чем реальных проблем с настройкой.

И вообще я бы посоветовал любой материал изначально протестировать с различными hdri, чтобы понять, как он работает с разным светом и цветом.

 

Некоторые советы по постобработке

 

Тут можно очень много говорить, ведь у каждого свой подход. Саму студию, кстати, можно дорендерить уже и после. Например, отражения под машиной.

Но здесь, как мне кажется, намного важнее понимать законы перспективы и чувствовать свет и цвет, чтобы вся коррекция шла картинке на пользу, а не выглядела слепым «замазыванием» хорошего рендера. Именно художественные качества в случае постобработки наиболее важны, ведь они вам подскажут, что и как подправить, подсветить или затемнить. Тут я лишь могу посоветовать - меньше бояться пробовать различные методы, вплоть до упоминавшейся визуализации «по частям», чтобы сделать для себя процесс обработки максимально приятным и комфортным.

 

27.jpg

 

Причем, говоря «по частям», я не имею в виду отдельно выводить diffuse, reflections, occlusion, и т.п. Здесь все проще – достаточно подробно настроить сцену в 3D’s Max, после чего визуализировать отдельно сам автомобиль (полностью), скрыв для камеры все остальное. Потом визуализировать студию, тень. Это намного упростит обработку и сделает возможной быструю корректировку любого элемента. Свой Mercedes я делал именно так.

 

Самое важное здесь – вывести маску для автомобиля, чтобы потом можно было легко щелкнуть на нужный элемент и сделать его ярче\темнее. Это делается через обычный VrayLightMtl.

 

28.jpg

 

Дальше процесс идет в каждом случае индивидуально. Но логика тут проста – отрегулировать цвета, оттенки, поиграться с общей гаммой.

 

В дальнейшей работе с картинкой всегда имеет смысл использовать кривые в фотошопе (Create new fill or adjustment layer -> curves). Если придать изображению соответствующий настроению оттенок, то повысится общее впечатление от работы.

 

29.jpg

 

Также кривыми (они же curves) можно сделать эффект более близкий к cross-process, который позволит симулировать эффект старого фото, точнее – эффект проявки фото, смещение цветов. Именно его я использовал для создания цвета для своего Opel Kapitan. Сами рендеры сохранялись в черно-белом варианте.

 

30.jpg

 

Для Опеля настройка смещения выглядит так:

 

31.jpg

 

Также в визуализации и обработке автомобиля можно назвать несколько важных моментов:

1. Старайтесь использовать золотое сечение. Все, что в него попадает, будет хорошо играть при восприятии картинки зрителем. Поэтому желательно, чтобы автомобиль был выставлен таким образом, чтобы его самые интересные места попадали в золотое сечение и на них хорошо работал свет.

2. Общий стиль старайтесь выдерживать во всем – начиная от текстур и заканчивая общей гаммой, оттенком света фар и расположением света в сцене. От того, как вы видите изображение изначально, сильно зависит конечный результат.

3. Избегайте эффекта «плоскости» и «не вкусных» ракурсов. В ракурсе зачастую закладывается динамика (или наоборот - статика), и создается общее восприятие автомобиля. Понять о чем идет речь легко – в интернете множество фотографий очень крутых машин, которые выглядят мягко говоря «вяло», или наоборот совершенно неинтересных произведений автопрома, которые смотрятся живо и характерно в правильной подаче.

4. Никогда не бойтесь и не ленитесь экспериментировать. Зачастую самые интересные приемы формируются во время эксперимента.

5. Даже работая с одним ракурсом – чаще вращайте модель и смотрите, как выставленный свет распространяется на разных ее частях.

 

***

Итак, мы прошлись по теоретической части, немного зацепив практику. Увы, чтобы рассказать больше, понадобилось бы расширить каждый пункт настоящего урока в несколько раз, что значительно бы усложнило восприятие информации. Я постарался очертить те самые азы, которые зачастую мешают хорошим знатокам программы красиво подать свою работу и подарить миру что-то красивое.

Я надеюсь, что данный урок поможет многим творческим личностям и позволит им более смело подходить к решению визуализации и настройке студии.

Всем творческих успехов!

Поделиться сообщением


Ссылка на сообщение
Поделиться на других сайтах
:) Большое спасибо! очень полезная информация!

Поделиться сообщением


Ссылка на сообщение
Поделиться на других сайтах

Создайте аккаунт или войдите в него для комментирования

Вы должны быть пользователем, чтобы оставить комментарий

Создать аккаунт

Зарегистрируйтесь для получения аккаунта. Это просто!

Зарегистрировать аккаунт

Войти

Уже зарегистрированы? Войдите здесь.

Войти сейчас

×
×
  • Создать...

Важная информация

Чтобы сделать этот веб-сайт лучше, мы разместили cookies на вашем устройстве. Вы можете изменить свои настройки cookies, в противном случае мы будем считать, что вы согласны с этим. Условия использования