Cocozavr 0 Опубликовано: 26 апреля 2011 Как вернуть изначальный вид манипуляторов? Вроде ничего не "тыкал", но сейчас ВСЕ манипуляторы выглядят вот так (((. Поделиться сообщением Ссылка на сообщение Поделиться на других сайтах
RedEyeD 0 Опубликовано: 26 апреля 2011 на нумпаде +/- понажимай Поделиться сообщением Ссылка на сообщение Поделиться на других сайтах
Cocozavr 0 Опубликовано: 26 апреля 2011 ReD<>_<>EyeD Это пробовал(искал инфу,прежде чем тут написать) - ничего не дает.( Поделиться сообщением Ссылка на сообщение Поделиться на других сайтах
RedEyeD 0 Опубликовано: 26 апреля 2011 попробуй удалить UserPrefs.mel вот отсюда C:\Documents and Settings\Administrator\My Documents\maya\2012-x64\prefs Поделиться сообщением Ссылка на сообщение Поделиться на других сайтах
Cocozavr 0 Опубликовано: 26 апреля 2011 ReD<>_<>EyeD Спасибо, у меня 2011-х32 ). Я конечно снес все настройки - "мои_документы\maya удали, все настройки сбросятся" - как ранее мне подсказывал в другой теме be_hip - помогло. Но, блин, как-то у вас (опытных) все слишком радикально . Ломает же все опять перенастраивать(хоткеи,гоз) - я думал есть более изящные способы, с меньшим количеством телодвижений)) Поделиться сообщением Ссылка на сообщение Поделиться на других сайтах
RedEyeD 0 Опубликовано: 26 апреля 2011 не ну всю папку выносить эт конечно черезчур варварские и радикальные методы хоткеи например храняццо в файле userHotkeys, их вовсе необязательно удалять также как и папку shelves и прочее) Поделиться сообщением Ссылка на сообщение Поделиться на других сайтах
be_hip 0 Опубликовано: 27 апреля 2011 просто где это хранится в настройках точно непонятно, ибо настроек этих нереальное количество, иногда можно и так найти исправить... разного рода глюки встречаются постоянно, закрыл-открыл приложение и всё, не запускается, идём удалять заветную папку - заработало %) Поделиться сообщением Ссылка на сообщение Поделиться на других сайтах
Djer 0 Опубликовано: 16 июня 2011 Ребята помогите разобраться чего то после использования модуля cloth манипулятор стал какой то кривой Поделиться сообщением Ссылка на сообщение Поделиться на других сайтах
No1 0 Опубликовано: 16 июня 2011 Djer, в настройках тула Move Exis возможно стоит Object. Если так, то нужно поставить World. Поделиться сообщением Ссылка на сообщение Поделиться на других сайтах
Djer 0 Опубликовано: 16 июня 2011 Блин точно спасибо большое все перекопал кроме этого Поделиться сообщением Ссылка на сообщение Поделиться на других сайтах
BM 0 Опубликовано: 16 июня 2011 да у меня такое же было, ток сначало + и - не работали на манипулятор, потыкал где цифры канкулятора нормальный стал %) Поделиться сообщением Ссылка на сообщение Поделиться на других сайтах
Djer 0 Опубликовано: 11 июля 2011 почему-то в UV texture editor перестали двигаться UV. То есть перетаскиваю или поворачиваю но в модели ничего не меняется :cry: может где то надо ткнуть галочку? не знаю.. Помогите пожалуйста Поделиться сообщением Ссылка на сообщение Поделиться на других сайтах
be_hip 0 Опубликовано: 11 июля 2011 в смысле в модели ничего не меняется? Поделиться сообщением Ссылка на сообщение Поделиться на других сайтах
Djer 0 Опубликовано: 12 июля 2011 ну в том смысле что раньше двигаешь UV в модели смотришь как легли текстурные координаты а сейчас ничего. %) Поделиться сообщением Ссылка на сообщение Поделиться на других сайтах
be_hip 0 Опубликовано: 12 июля 2011 блин и оно 4000$ стоит) мой предыдущий коммент смотри, столько тупых глюков и в новой версии полно свежих Поделиться сообщением Ссылка на сообщение Поделиться на других сайтах
Djer 0 Опубликовано: 13 июля 2011 То есть бороться бесполезно? Ну кстати если пропустить через Unfold то все нормально перемещает без проблем ... Поделиться сообщением Ссылка на сообщение Поделиться на других сайтах
chenvis 0 Опубликовано: 13 сентября 2011 Как тупо наложить готовый нормал мапс на модель. Есть модель, есть готовый снятый нормал мапс для неё, как это сделать?! Поделиться сообщением Ссылка на сообщение Поделиться на других сайтах
marf 0 Опубликовано: 18 сентября 2011 как в maya surfaces корветнуть в poligons? пытаюсь экспортнуть в obj с surface не выходит. Поделиться сообщением Ссылка на сообщение Поделиться на других сайтах
be_hip 0 Опубликовано: 18 сентября 2011 modify/convert Поделиться сообщением Ссылка на сообщение Поделиться на других сайтах
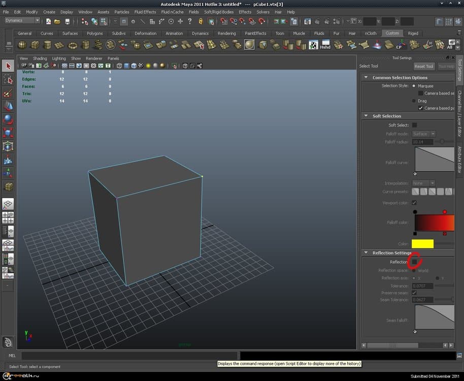
chenvis 0 Опубликовано: 3 ноября 2011 Помогите разобраться, что я сделал, что теперь при выделении поликов/эджей/вертексов получается вот такая картина, вертексы становятся то желтыми то серыми, а все эджи вокруг них становятся разных цветов +включается симметрия объекта. Перегружал майку, создавал новые сцены, избавиться от этой хрени не выходит. Поделиться сообщением Ссылка на сообщение Поделиться на других сайтах
chenvis 0 Опубликовано: 4 ноября 2011 Народ помогите не могу никак разобраться как это выключить. Плюс заметил что на каждом новом объекте теперь есть симметрия, но уже с более простым выделением. Поделиться сообщением Ссылка на сообщение Поделиться на других сайтах
NightWong 0 Опубликовано: 4 ноября 2011 chenvis , не помню хоткей, но в панели тулсетингс надо снять галку с рефлекшена. chenvis вопросы что выше актуальны? Поделиться сообщением Ссылка на сообщение Поделиться на других сайтах
chenvis 0 Опубликовано: 4 ноября 2011 chenvis , не помню хоткей, но в панели тулсетингс надо снять галку с рефлекшена. chenvis вопросы что выше актуальны? Все, помогло, ура! Странно, что резет тул не сбрасывал этот параметр. Все что выше не актуально. Большое спасибо! Поделиться сообщением Ссылка на сообщение Поделиться на других сайтах
chenvis 0 Опубликовано: 2 января 2012 Очередной вопрос. В одном из видео уроков видел как в оутлайнере названия всех обьектов в группе автоматически изменялось при переименовывании одного лишь названия этой группы. К сожалению тогда я не заострил на этом внимание, и не помню как это делать и какой видео урок это был. Подскажите как. Поделиться сообщением Ссылка на сообщение Поделиться на других сайтах
chenvis 0 Опубликовано: 2 января 2012 Вопрос решен. Нашел то самое видео. Во вкладке Modify есть Prefix Hierarchy name и Search and replace name. Поделиться сообщением Ссылка на сообщение Поделиться на других сайтах